邮箱
您当前的位置:首页>taptap点点链接 行业资讯
新闻中心

2022年中国超快激光器行业发展现状、市场竞争格局及重点企业分析

- 华经产业研究院 2023-02-09

       一、应用领域


  超快激光器指的是输出激光的脉冲宽度在皮秒(10-12秒)或以下级别。超快激光真正实现了“冷加工”技术优势,凭借飞秒量级的超短持续时间和高峰值功率打破了传统的激光加工方法,开创了材料超精细、低损伤空间3D加工等新领域。随着超快激光器的技术发展以及持续的市场渗透,未来有望在医学美容、消费电子、精密器械、显示照明、航空航天和能源环境等行业得到进一步普及。


  超快激光器主要应用领域

资料来源:公开资料整理


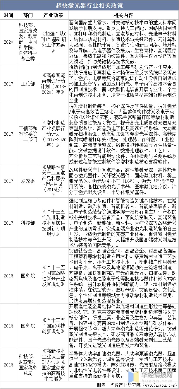
  二、超快激光器行业相关政策


  激光器是激光加工设备的核心器件,激光设备应用非常广泛,涉及材料加工、通信、科研军事、医疗美容等多个领域。激光产业是国家长期重点支持发展的产业,近年来国家相关部门出台了一系列政策来支持该产业的发展。

  

超快激光器行业相关政策

资料来源:各政府部门网站,华经产业研究院整理

  

       三、超快激光器行业产业链


  超快激光产业链上游为材料元件,包括光学元器件、电子元器件、抽运源和激光晶体;中游包括激光器:超快激光器按照其脉冲宽度不同,可分为纳秒激光器、皮秒激光器、飞秒激光器,光学处理系统和光阀;下游应用包括光伏能源中电池制造、医疗美容、消费电子领域多个切割修复应用、及航空航天中涡轮叶片加工、航空滤网清洗等。


  超快激光器行业产业链

资料来源:公开资料整理



  目前超快激光器在我国主要还是被应用在非金属材料切割方面,而在OLED/半导体等市场较为广阔的领域应用极少,体现出我国超快激光加工技术整体水平还不高。2021年我国超快激光器下游应用分布中蓝宝石/玻璃切割与柔性电路板切割分别占比48%与32%。


  2021年我国超快激光器下游应用分布(单位:%)

资料来源:Photonics Views,华经产业研究院整理


  四、中国超快激光器行业发展现状分析


  1、出货量

  除光纤激光器外,近年超快激光器成为激光器市场中受关注较多的一个细分领域。这是因为如今各个行业的产品都向更小的体积,更强大的功能方向发展,带动了生产工艺精细化和微纳化。据统计,近年来我国快激光器出货量增长迅速,出货量从2015年的40台增长至2021年的2400台。


  2015-2021年我国超快激光器出货量及增速

  资料来源:Photonics Views,《中国激光产业发展报告》,华经产业研究院整理


  2、市场规模

  由于超快激光器在工业领域具有高精度加工能力,近年来逐步得到下游厂商的青睐,市场规模持续扩大,据统计,我国超快激光器行业市场规模从2016年的6.2亿元增长至2020年的27.4亿元,CAGR为45%。

  

2016-2020年我国超快激光器行业市场规模及增速

资料来源:《中国激光产业发展报告》,华经产业研究院整理


  3、国产与进口格局

  2021年国产激光器在中国的销量占比已达55%,但进口激光器却以45%的销量瓜分了70%的销售收入,这主要是因为国产超快激光器主要为50W以内的低功率产品,单机价格较低,而进口的超快激光器多为单机价格高的高功率产品。


  2021年我国超快激光器市场国产进口格局

资料来源:Photonics Views,华经产业研究院整理


  

      五、中国超快激光器行业竞争格局分析


  1、主要厂商产品性能对比

  超快激光的工业应用始于2003年,至今不到20年,此前市场参与者主要是以TRUMPF、Coherent、Spectra-Physics等为代表的国外企业。2012年前后我国开启超快激光的产业化推进,涌现出了国神光电(锐科激光子公司)、贝林激光(德龙激光子公司)、英诺激光、华日激光、安扬激光、奥创光子等国产品牌。

  近年来国产超快激光器与国外的差距正在缩小,但在一些关键指标,比如最大输出功率上仍落后于国外。此外,高功率的国产超快激光器多为近期研发成功,尚未得到充分市场验证,与国外产品相比仍不成熟。比如,国外企业的设备运转2万小时无需维保,而国内企业的设备可持续运转能力较差,中间需要快速响应的售后维保服务来补齐和缩小差距。


  主要超快激光器厂商产品性能对比

资料来源:公开资料整理


  2、重点企业

  武汉锐科光纤激光技术股份有限公司公司是一家专业从事光纤激光器及其关键器件与材料的研发、生产和销售的国家火炬计划重点高新技术企业,拥有高功率光纤激光器国家重点领域创新团队和光纤激光器技术国家地方联合工程研究中心,是全球有影响力的具有从材料、器件到整机垂直集成能力的光纤激光器研发、生产和服务供应商。据统计,截至2022年上半年锐科激光营收15.47亿元,同比下降3.87%,其中超快激光器收入0.4亿元,同比下降1.23%。市占率来看,2021年锐科激光子公司国神光电销售皮秒/飞秒激光器约600台,市占率为25%,位居全国第一。


  2020-2022年H1锐科激光超快激光器收入情况

资料来源:公司公告,华经产业研究院整理


  

       六、超快激光器行业发展趋势分析


  1、向高功率、窄脉宽、短波长方向发展

  在我国制造业转型升级不断深化的背景下,产品和零件加工逐渐趋向微型化、精密化,在精细微加工方面,超快激光在光伏、显示、半导体、LED、5G电子等领域的钻孔、刻线、划槽、表面纹理化、表面改性、修整、清洗等环节发挥了不可替代的作用。激光技术也不断向高功率、窄脉宽、短波长方向发展,更高的功率可以提高加工速度,优化加工效率;更窄的脉宽可以降低加工损伤,提升加工质量;更短波长可以使加工产生更小的光点,提供较高的分辨率,提高加工精度。

  2、核心部件逐步实现国产化

  激光器是激光设备的核心器件。受限于核心器件,我国中高功率激光器国产化尚有待提升。激光器核心器件包括泵浦源、激光脉冲调制器件等,由于泵浦源、激光脉冲调制器件等核心器件技术难度高,较长时间以来,我国激光器核心器件均依赖进口,制约着激光器国产化进程。为了降低对进口产品、技术的依赖程度,降低高端原材料的价格,中游厂商加大自主研发力度,未来国产元器件、工艺替代进口产品、技术趋势明显。

  3、产品应用领域不断扩展

  随着激光技术的不断提高,激光器和激光加工设备的应用领域不断扩展。激光加工技术是一种应用定向能量进行非接触加工的新型加工技术,与传统接触式加工方式有本质区别,可与其他众多技术融合、孕育出新兴技术和产业,这将能够在更多领域替代传统机械加工。


4987 好文章,需要你的鼓励
留言咨询 微信分享
Baidu
taptap点点网服务网址